为更高水平推动海事监管与服务保障一体化建设,保障重点船舶航行安全,提高水上通航效率,服务航运发展,交通运输部海事局自2025年10月31日起,在全国范围内开展“集装箱海运准点降本”计划(简称“准点降本”计划)服务。

2023年12月,交通运输部海事局统筹部署,以宁波舟山港等干线港口为主要试点,实施“准点降本”计划,探索建立以航线班期为纽带的集装箱海运全链条交通组织模式,保障班轮航线按班期准时进港、靠泊,推动集装箱班轮准点率、沿海集装箱运输效率整体提升,进一步助力港航企业降本增效、低碳节能。
最重要一点,“准点降本”计划的加入和退出,以平等互惠为原则,各方自愿共同运行,不影响各参与港口和航运公司的正常运营。

目前,按照交通运输部海事局统一安排,各直属海事局牵头负责辖区内“准点降本”的组织实施,各分支海事局和港口负责“准点降本”计划在辖区的具体运行工作。
具体操作流程如下:
第一步 航线申请与评估确认
1.航运公司提出申请:综合考量航线准班率、货物重要性和时效性等因素,在“海事通”APP(以下简称APP)的“准点降本”模块中,录入航线信息:所有挂靠港、各港班期窗口时刻、航程设计时间等;船舶信息:船名、尺度、运力、理论航速与油耗等。(具体操作见下文)
2.评估确认:直属海事局归口业务部门牵头召集港口、航运公司对航线运行情况、船舶安全状况、公司管理水平、港口保障能力等进行会商评估。会商同意的,直属海事局归口业务部门和港口在智慧海事监管系统“准点降本”模块以及外网端对航线备案进行确认,标志着该航线正式加入计划。
第二步 航次预报与计划协同
1.发布月度班期:航运公司须在每月规定时间前,在APP“船期查询”模块中更新下月航线班期表。
2.航次预报:当船舶在上一港的靠离泊计划确定后,航运公司需及时在APP内进行航次预报,内容包括:上一港靠/离泊时间、本港预抵时间。
3.更新预抵时间:船舶从上一港离泊后,航运公司应及时在APP内更新预抵时间。
4.港口预排计划:港口部门根据船舶班期和预抵时间,提前编排发布本港生产作业计划(当前“准点降本”模块已预留港口数据接口,联通数据接口后即可实现船舶生产计划共享)。
第三步 准班运行与服务保障
1.鼓励经济航速:船舶应尽可能采用经济航速航行,减少途中高速赶班和抵港后锚泊等待。
2.准班船舶优先保障:对于在班期窗口内“准班抵港”(“准班抵港”系指船舶在航线班期的前32小时和后16小时区间内进入抵港线)的船舶,将享受一系列便利措施,如优先进出港、优先安排引航、拖轮、泊位和作业资源等。若因船舶故障、交通管制等不可抗因素导致船舶无法准班抵港,航运公司须第一时间通知目的港海事和港口,以便及时调整计划。
第四步 航线申请与评估确认
航运公司:需在船舶离港前录入航次执行情况、油耗、碳排放等成效数据。
海事和港口部门:定期组织开展运行评估,分析准班率、待港时间、典型案例等运行情况,及时掌握计划运行中存在的问题,便于下步会商优化。
TIPS:目前,“准点降本”系统的数据接口、账号注册、权限开通等问题请各港口和各直属海事局归口业务部门联系浙江海事局“准点降本”工作专班成员(电话:0574-86801531)。

APP操作指南
第一步:航运公司注册“海事通”APP的法人账号;
第二步:登陆该法人账号后,在“办事”页面,从“港航服务”栏目中,点击“准点降本”模块进入。

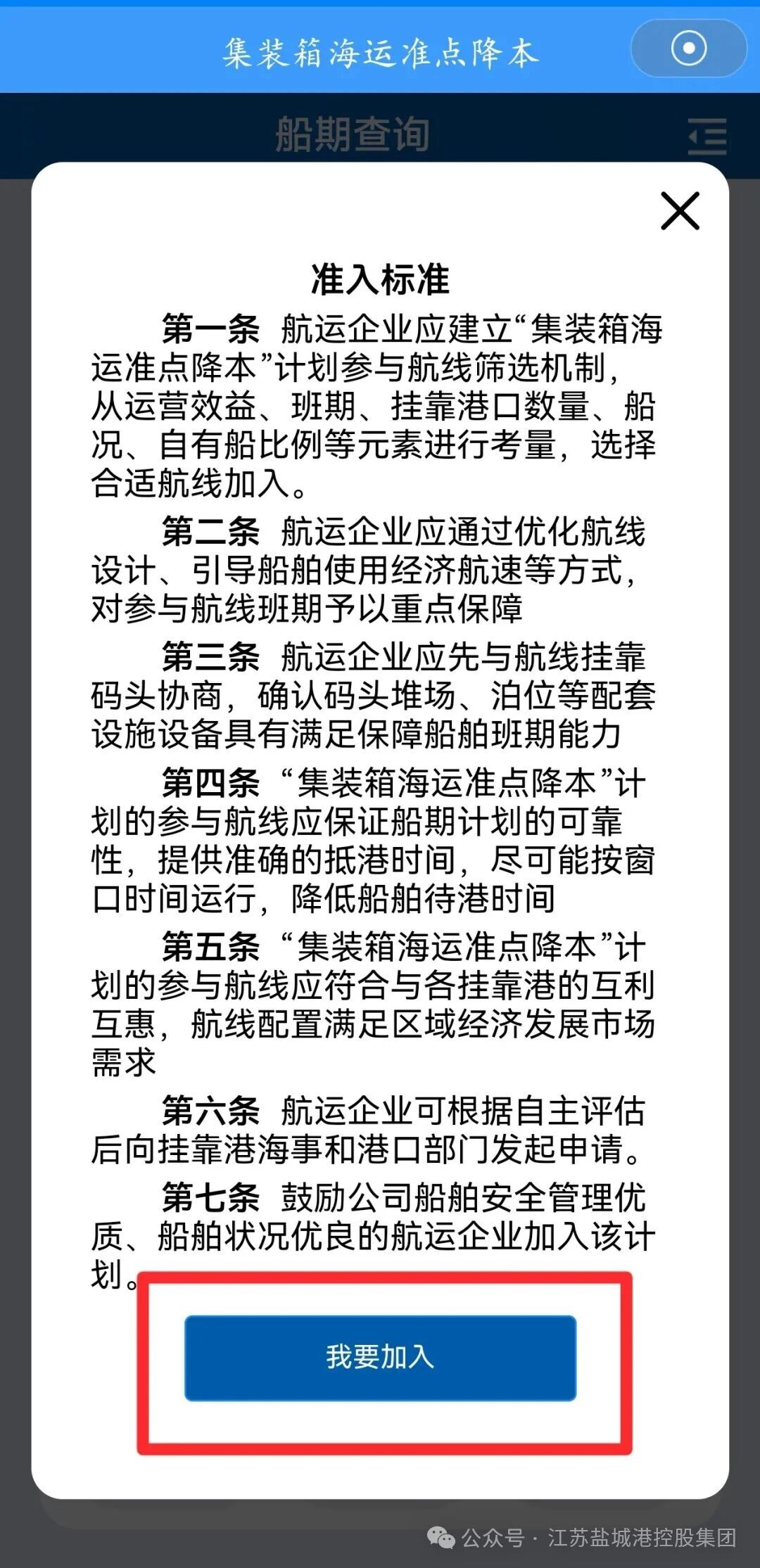
第三步:航运公司第一次登录该模块的用户,系统默认显示为船期查询页面,用户点击“申请加入”按钮,选择“我要加入”之后,输入统一社会信用代码、单位名称、联系电话、公司类型等相关信息,提交信息后,1-2个工作日之内,即可获得完整的“准点降本”模块使用权限。



第四步:航运公司获得权限之后即可在“航线备案”中进行信息录入,后续由海事和港口部门确认。



自2023年12月“准点降本”计划运行以来,已累计运行2271艘次,为船舶节约待港时间超2.2万小时,减少碳排放21.3万吨,帮助航运公司节省运营成本约7.7亿元,实现了效率提升与绿色发展的双赢。希望更多航运公司与港口共同加入,各方携手打造更加准时、经济、绿色的海运物流新生态,为建设交通强国、推动航运业高质量发展贡献力量!
来 源丨浙江海事
上一篇:> > 没有了
下一篇:> > 水运江苏 向智向新